Building the ''Mindful Munch'' app

step 1

strategy ux

Defining the strategy

Define the project's objectives, target audience, and user needs. Establish a clear vision and align business goals with user expectations to create a strong foundation for the UX design process. 

step 2

functionalitati si continut

Functionality and content

Determine the essential features, functionalities, and content required to meet user needs. Prioritize elements that enhance usability, engagement, and overall experience. 

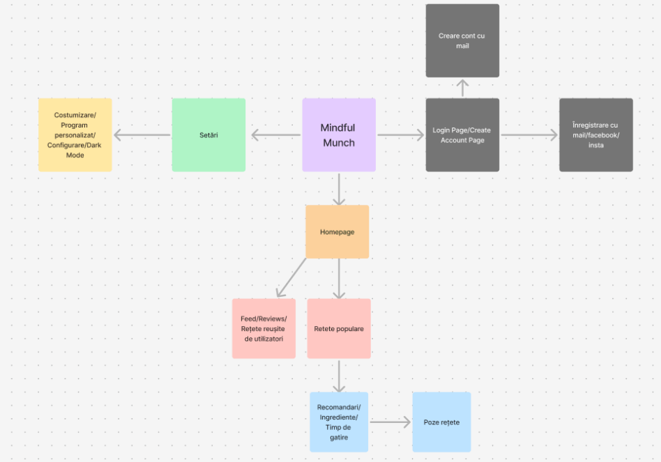
step 3

sitemap

Sitemap

Create a visual representation of the website or app structure, showcasing the hierarchy of pages and how users will navigate through the interface. Ensure a logical and intuitive flow of information. 

step 4

prototype

Final prototype

Develop a high-fidelity, interactive prototype that closely resembles the final product. Test usability, gather feedback, and refine the design before moving to development. See final prototype here

Check out the final prototype here!

ecommerce
Ecommerce landing page

Design an e-commerce landing page with a bold hero section showcasing top offers, a clear value proposition, and a strong call-to-action. Highlight bestsellers with quality images and concise descriptions, incorporate easy navigation, and build trust with testimonials and social proof. Create urgency with countdown timers and ensure a clean, mobile-responsive design that aligns with your brand’s visual identity to drive engagement and conversions.

Redisigning a landing page for Black Friday

Create a high-impact, conversion-focused landing page tailored for Black Friday. Emphasize bold visuals, limited-time offers, and clear calls to action. Streamline navigation, highlight exclusive deals, and optimize for both desktop and mobile to boost engagement and sales during the peak shopping season.

black friday landing page
certificat
Additional certification

Successfully completed the UX Design course at Webcase Academy, gaining practical knowledge in user research, wireframing, prototyping, and usability testing. Acquired hands-on experience with industry-standard tools and methodologies, focusing on creating user-centric digital experiences and optimizing interfaces for improved engagement and conversion.